"感恩于心,志愿于行"
志愿策划评比大赛
大赛基本信息
一、大赛主题:
“感恩于心,志愿于行”
二、大赛宗旨:
提升志愿策划能力、弘扬志愿服务精神
三、大赛时间:
2022年9月下旬-2022年11月
四、参赛对象:
开车漫画 (跨境电商学院)全体学生
参赛福利
1.现场评比院级一二三等奖将获得相应综测加分(参考文体活动加分细则)及精美奖品;
2.参与即可获得0.2素拓分。
大赛赛制
1. 比赛形式:
以团队为单位开展志愿活动策划案评比,团队成员需在5-10人,合作撰写志愿策划案。志愿活动评比包括前期准备、中期策划、路演汇报三部分。
本次比赛活动评比时间为2022年10月末,各参赛团队在比赛期间积极组织志愿策划,鼓励创新。具体志愿活动策划可参考策划案末尾表格。
2. 活动具体流程:
①比赛报名:
团队组建后,各团队负责人填写报名表格,10月2日22:00前上交青志邮箱。青志负责建参赛QQ群联络,各负责人对比赛有任何疑问可在群内咨询。
②中期执行:
团队撰写志愿活动策划案,于10月16日22:00前上交至管工青志邮箱。
③路演汇报:
进入复赛团队,在10月29日以PPT展示的形式对策划案进行讲解、分析及演示,并回答评委提问(PPT讲解6分钟以内、答辩5分钟左右),由学院老师及各学院青志队长现场评分,最终评奖。
3. 评分方式:
网上评比:
各团队活动策划案上传之后,由青志主任进行一轮筛选,通过者进入复赛。
现场评比:
进入复赛者,需制作PPT予以汇报演示,并接受评委提问,最终由学院老师及各学院青志队长现场评分。
评分标准:
几位评委分数去掉一个最高分和一个最低分,再取平均分,具体评分细则为:

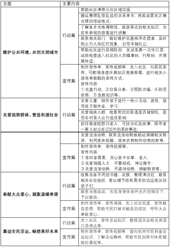
志愿活动形式

*上述表格

仅供参考,可结合实际情况自主创新。
如对该比赛有任何疑问,可加QQ群咨询,后续通知将在QQ群内发布

相关报名文件请点击"阅读原文"提取
(提取码:jgeq)
报名截止时间为:10月2日22:00
